伟德国际1946源于英国
加入收藏
|
English|
学校首页
伟德国际1946源于英国
学院概况
学院简介
现任领导
协同中心简介
组织机构
党群工作
思政教育
主题教育
组织机构
工作制度
党群活动
师资队伍
研究生导师
系部师资
教育教学
本科生教育
研究生教育
实验室与双创工作
学科建设
学科建设
虚拟仿真实验中心
科学研究
科研成果
科研平台
科研项目与专利
成果转化
学生工作
学生党建
学风建设
团学活动
学生资助
心理健康教育
招生就业
本科生招生
研究生招生
就业动态
伟德国际1946源于英国
>
招生就业
> 正文
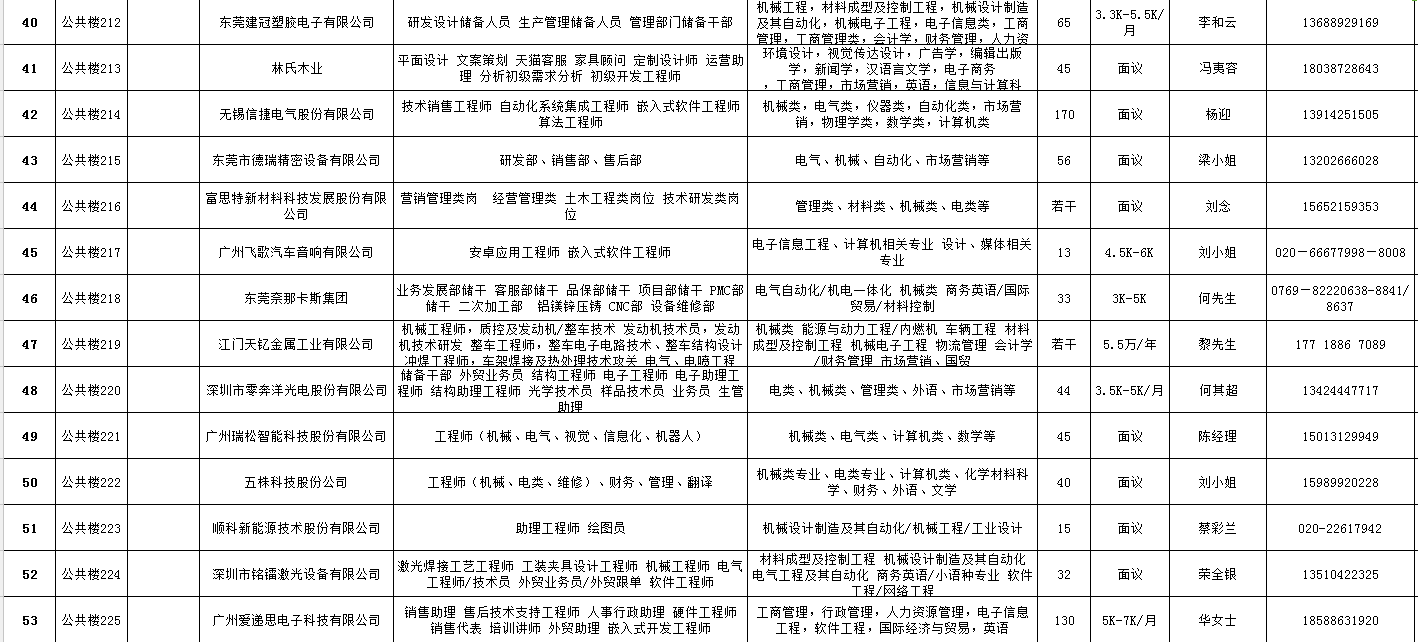
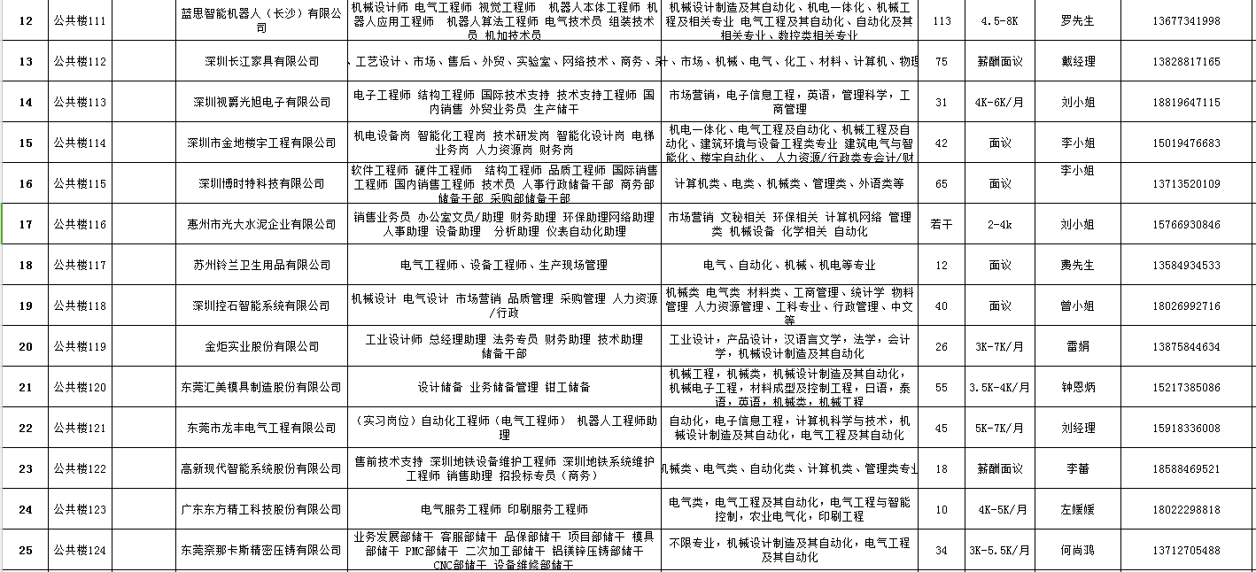
湖南工业大学2018届毕业生智能制造行业秋季双选会
作者:余晟鹏 时间:2017-11-02 点击数:
上一条:
伟德国际1946源于英国召开毕业生须知会指导扬帆远航
下一条:
湖南工业大学第九周(20171031)校园招聘工作安排表
版权所有 © 2016-2018 伟德国际1946源于英国-www.1946bv.com|官方网站